近期热门话题: #饥荒联机版梦魇疯猪怎么打 梦魇疯猪打法攻略_DD220游戏联盟
dnf溪谷守望者鲁加鲁变装玩具获得方法_DD220游戏联盟
dnf溪谷守望者鲁加鲁变装玩具怎么获得呢?很多玩家还不太清楚,下面一起来看一看dnf溪谷守望者鲁加鲁变装玩具获得方法介绍。dnf溪谷守望者鲁加鲁变装玩具获得方法【白云溪谷 - 普通地下城:白云灯塔】的精英、领主有几率掉落[撕碎的衣角],可开启隐藏任务,完成任务可获得溪谷守望者鲁加鲁变身道具。...
2025-09-09发布
dnf梦境结晶怎么获得 梦境结晶获得方式攻略_DD220游戏联盟
dnf梦境结晶怎么获得呢?很多玩家还不太清楚,下面给大家带来的是dnf梦境结晶获得方式攻略,感兴趣的玩家可以一起来看一看。dnf梦境结晶怎么获得获取梦境结晶可使用新春礼包中的道具在商店处兑换梦境结晶梦境结晶礼盒(5个)晴空之岚宠物自选礼盒*1梦境结晶礼盒(3个)晴空之岚特别宝珠自选礼盒*1梦境结晶礼盒(2个)晴空之岚光环自选礼盒*1梦境结晶礼盒(2个)睛空之岚宠物宝珠神秘礼盒*1睛空之岚特别宝物神...
2025-09-09发布
热门资讯
纸嫁衣双人版全流程攻略 全章节图文攻略_DD220游戏联盟
纸嫁衣双人版全流程攻略很多玩家还不太清楚怎么过,下面给大家分享一下纸嫁衣双人版全章节图文攻略,感兴趣的玩家可以一起来看一看。纸嫁衣双人版全流程攻略第一章 搜轿 (上) 男主视角1.等待彤彤帮忙看导航——向右开2.等待彤彤看导航——向左开3.等待彤彤看导航——向前开4.遇上抬花轿5.等待彤彤打开后备箱6.取出后备箱木板,放在前面汽车轮胎里7.彤彤遇鬼新娘8.烧东西给彤彤,去桌子上捡纸手机——真手机放...
2025-09-09发布
dnf2024春节套外观全职业一览_DD220游戏联盟
dnf2024春节套外观如何呢?很多玩家还不太清楚全职业装扮都是什么,下面给大家带来的是dnf2024春节套外观全职业一览,一起来看吧。dnf2024春节套外观全职业一览鬼剑士男...
2025-09-09发布
dnf2024春节套至尊宠物外观及属性介绍 迷你白云传令使爱莉希一览_DD220游戏联盟
dnf2024春节套至尊宠物外观和属性如何呢?很多玩家还不太清楚,下面给大家分享一下dnf2024春节套至尊宠物外观及属性介绍。dnf迷你白云传令使爱莉希一览迷你白云传令使爱莉希力量、智力、体力、精神+160物理、魔法暴击率+10%所有属性强化+25城镇移动速度+20%攻击、施放、移动速度+5%魔法值最大值+20%所有职业1~95级全部技能等级+1(包含被动技能)技能冷却时间-5%攻击强化+45%...
2025-09-09发布
崩坏星穹铁道墨镜猫咪合成方法 墨镜猫咪配方是什么_DD220游戏联盟
崩坏星穹铁道墨镜猫咪合成方法。不少玩家可能还不太清楚游戏中这里的合成方法,下面带来具体的介绍,供各位玩家们参考。墨镜猫咪合成方法放入紫身斑纹的造物,和紫壳的造物培育,当出现特殊突变时,放入雷珠即可当全部弄完之后,我们来到禁闭舱段的南边,击败这只真蜇虫即可获得【纯白的孩子】...
2025-09-09发布
dnf神白云监视者使命宝珠获得方法及属性介绍_DD220游戏联盟
dnf神白云监视者使命宝珠怎么获得且属性如何呢?很多玩家还不太清楚,下面一起来看dnf神白云监视者使命宝珠获得方法及属性介绍。dnf神白云监视者使命宝珠获得方法及属性介绍dnf神白云监视者使命宝珠可以在2024新春礼包商店使用25个梦境结晶兑换获得神:白云监视者使命宝珠[火属性增幅]火属性强化+25[冰属性增幅]冰属性强化 +25[暗属性增幅]暗属性强化+25[光属性增幅]光属性强化+25[所有属...
2025-09-09发布
dnf2024春节套新春特别光环外观及属性一览_DD220游戏联盟
dnf2024春节套新春特别光环外观如何呢?很多玩家还不太清楚,下面一起来看dnf2024春节套新春特别光环外观及属性一览。dnf2024春节套新春特别光环外观及属性一览领悟之峰-银白神树攻击强化+7%增益量+5%所有职业1~95级全部技能等级+1(包含被动技能,不包含1级即精通的技能)冒险家名望:670品质为稀有,不可交易,不可合成,可分解有2个彩色徽章镶嵌栏附带升级版单人瞬间移动(冷却时间5分...
2025-09-09发布
致命公司抱脸虫怎么解决 抱脸虫怎么打_DD220游戏联盟
致命公司抱脸虫怎么解决呢?很多玩家还不太清楚,下面给大家带来的是致命公司抱脸虫应对方法详解,感兴趣的玩家可以一起来看一看。致命公司抱脸虫怎么打▼Snare Flea(跳蚤/食脑虫)只出现在设施内。会藏在天花板上等待玩家接近,掉落下来缠绕玩家面部,抑制和扭曲玩家的声音(这边大家用麦克风说话会呈现被人家摀住嘴巴的闷声,如果距离太远的玩家是真的听不到你的呼救声)并慢慢伤害玩家,直到被移除或死亡。如果被它...
2025-09-09发布
dnf2024春节套宠物外观及属性一览_DD220游戏联盟
dnf2024春节套宠物如何呢?很多玩家还不太了解,下面给大家带来的是dnf2024春节套宠物外观及属性一览,一起来看一看吧。dnf2024春节套宠物外观及属性一览力量、智力、体力、精神+150物理、魔法暴击率+10%所有属性强化+25城镇移动速度+10%攻击、施放、移动速度+5%魔法值最大值+15%所有职业1~95级全部技能等级+1(包含被动技能)技能冷却时间-5%攻击强化+30%冒险家名望:1...
2025-09-09发布
dnf2024春节套至尊称号属性一览 千年之守望属性介绍_DD220游戏联盟
dnf2024春节套至尊称号属性如何呢?很多玩家还不太清楚,下面给大家带来的是dnf2024春节套至尊称号千年之守望属性介绍,一起来看吧。dnf2024春节套至尊称号属性一览千年之守望力量、智力、体力、精神+120物理、魔法、独立攻击力+70物理、魔法暴击率+15%所有属性强化+30攻击、施放、移动速度+4%命中率、回避率+3%生命值与魔法值最大值+350每分钟恢复24生命值与魔法值城镇移动速度+...
2025-09-09发布
致命公司蜘蛛怎么打 蜘蛛应对方法_DD220游戏联盟
致命公司蜘蛛怎么打呢?很多玩家还不太清楚,下面给大家分享的是致命公司蜘蛛应对方法攻略,感兴趣的玩家可以一起来看一看。致命公司蜘蛛怎么打玩家被蜘蛛杀死之后都会被做成木乃伊。应对方法: 地堡蜘蛛会吐丝、布网,当玩家碰到网后会减速,蜘蛛也会主动攻击玩家。发现蛛网后,玩家可以使用铲子敲掉蜘蛛网或直接击杀地堡蜘蛛。...
2025-09-09发布
致命公司小黑能杀吗 小黑击杀攻略_DD220游戏联盟
致命公司小黑能杀吗?很多玩家还不知道怎么杀小黑,下面给大家带来的是致命公司小黑击杀攻略,感兴趣的玩家可以一起来看一看。致命公司小黑能杀吗小黑的机制大概是这样的:再多一眼看一眼就会爆炸,再近一点靠近点快被融化小黑是“跟踪者”会跟在玩家后面,一段时间后小黑没有被目击到就会杀死玩家,如果小黑被目击到会逃跑,但是小黑被目击超过五秒钟就会狂暴。小黑可以被击杀,但是小黑的攻击伤害是“秒杀”,所以单挑以及群殴都...
2025-09-09发布
dnf2024春节套称号属性一览 白云监视者称号属性介绍_DD220游戏联盟
dnf2024春节套称号属性是什么呢?很多玩家还不太清楚,下面给大家带来的是dnf2024春节套称号白云监视者属性介绍,一起来看一看吧。dnf2024春节套称号属性一览白云监视者力量、智力、体力、精神+100物理、魔法、独立攻击力+65物理、魔法暴击率+12%所有属性强化+20攻击、施放、移动速度+3%命中率、回避率+2%生命值与魔法值最大值+350每分钟恢复24生命值与魔法值城镇移动速度+20%...
2025-09-09发布
dnf2024春节套光环外观及属性一览_DD220游戏联盟
dnf2024春节套光环外观如何呢?很多玩家还不太清楚,下面给大家带来的是dnf2024春节套光环外观及属性一览,一起来看吧。dnf2024春节套光环外观及属性一览属性攻击强化+5%增益量+3%所有职业1~35级全部技能等级+1(包含被动技能,不包含1级即精通的技能)冒险家名望:325品质为高级装扮,不可交易,不可合成,可分解无徽章镶嵌栏,附带升级版单人瞬间移动(冷却时间5分钟)...
2025-09-09发布
dnf2024春节礼包详细介绍 2024新春礼包全内容一览_DD220游戏联盟
dnf2024春节礼包有哪些内容呢?很多玩家还不太清楚,下面给大家带来的是dnf2024春节礼包详细介绍,感兴趣的玩家可以一起来看一看。dnf2024新春礼包全内容一览鬼剑士男鬼剑士女格斗家男格斗家女神枪手男神枪手女魔法师男魔法师女光职者男光职者女暗夜使者守护者魔枪士枪剑士弓箭手...
2025-09-09发布
dnf晴空之岚装扮外观全职业一览_DD220游戏联盟
dnf晴空之岚装扮外观如何呢?很多玩家还不太清楚,下面给大家带来的是dnf晴空之岚装扮外观全职业一览,一起来看一看吧。dnf晴空之岚装扮外观全职业一览鬼剑士男...
2025-09-09发布
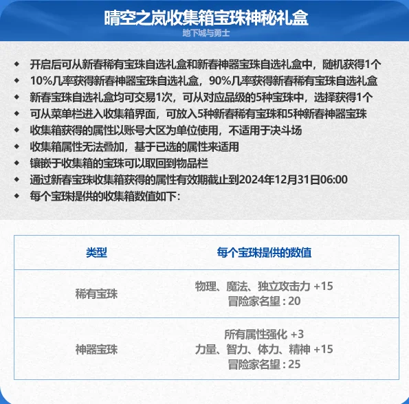
dnf2024春节礼包宝珠全属性介绍_DD220游戏联盟
dnf2024春节礼包宝珠属性如何呢?很多玩家还不太清楚,下面给大家带来的是dnf2024春节礼包宝珠全属性介绍,一起来看一看吧。dnf2024春节礼包宝珠全属性介绍舒荣的称号宝珠[技能等级]所有属性强化+15物理、魔法、独立攻击力+40所有职业1~50级全部主动技能等级+1(限主动技能,1级精通的技能等级除外)冒险家名望:288舒荣的头肩宝珠[技能等级]力量、智力、体力、精神+75物理、魔法、独...
2025-09-09发布
诛仙世界画面模糊解决方法 分辨率低怎么办_DD220游戏联盟
诛仙世界画面模糊怎么办呢?很多玩家遇到了这个问题,下面给大家带来的是诛仙世界画面模糊解决方法,感兴趣的玩家可以一起来看一看。诛仙世界分辨率低怎么办绝大部分人在开2k/4k分辨率的时候都开了分辨率缩放,所以会导致一些游戏没法正确识别游戏分辨率,这时候就要改变DPI缩放行为设置。1、X(你安装游戏的盘):/ZXWorld/Game/ZhuxianClient/Binaries/Win64,右键选择Zh...
2025-09-09发布
dnf蓝鹰守护神兽变装玩具获得方法_DD220游戏联盟
dnf蓝鹰守护神兽变装玩具在哪里获得呢?部分玩家还不太清楚,下面给大家分享一下dnf蓝鹰守护神兽变装玩具获得方法,一起来看吧。dnf蓝鹰守护神兽变装玩具获得方法【索利达里斯 - 普通地下城:蛇之树】的精英、领主有几率掉落[海盗的纪律手册],可开启隐藏任务,完成任务可获得蓝鹰守护神兽变身道具。...
2025-09-09发布
dnf2024春节套至尊装扮外观及武器装扮一览_DD220游戏联盟
dnf2024春节套至尊装扮外观如何呢?很多玩家还不太清楚,下面一起来看dnf2024春节套至尊装扮外观及武器装扮一览。dnf2024春节套至尊装扮至尊装扮普通武器装扮及至尊武器装扮...
2025-09-09发布
致命公司小黑怎么应对 小黑机制详解_DD220游戏联盟
致命公司小黑怎么应对呢?很多玩家还不太清楚,下面给大家带来的是致命公司小黑机制详解,感兴趣的玩家可以一起来看一看。致命公司小黑怎么应对小黑的机制大概是这样的:再多一眼看一眼就会爆炸,再近一点靠近点快被融化小黑是“跟踪者”会跟在玩家后面,一段时间后小黑没有被目击到就会杀死玩家,如果小黑被目击到会逃跑,但是小黑被目击超过五秒钟就会狂暴。小黑可以被击杀,但是小黑的攻击伤害是“秒杀”,所以单挑以及群殴都只...
2025-09-09发布
dnf因果毁灭拉尔戈称号宝珠获得方法及属性介绍_DD220游戏联盟
dnf因果毁灭拉尔戈称号宝珠怎么获得且属性如何呢?很多玩家还不知道,下面一起来看dnf因果毁灭拉尔戈称号宝珠获得方法及属性介绍。dnf因果毁灭拉尔戈称号宝珠获得方法及属性介绍dnf因果毁灭拉尔戈称号宝珠可以在2024新春礼包商店使用35个梦境结晶兑换获得因果毁灭拉尔戈称号宝珠可用于2024新春称号、2024新春至尊称号、2023新春至尊称号因果毁灭之拉尔戈称号宝珠[增加攻击力]所有属性强化+15物...
2025-09-09发布
致命公司液压门机制介绍_DD220游戏联盟
致命公司液压门机制是什么呢?很多玩家还不太清楚,下面给大家带来的是致命公司液压门机制介绍,感兴趣的玩家可以一起来看一看。致命公司液压门机制介绍致命公司液压门在关闭之后液压降为0就会开门,小心狗,他们会冲进飞船...
2025-09-09发布
友情链接